Eval Your Deal
Here is the powerpoint presentation associated with our webinar \”Evaluating your Deal\” 19/07/2017
NOTE that the spreadsheet below has been updated since our webinar and may be slightly different.
to the original one used.
Powerpoint presentation in PDF format
Here is the file associated with our webinar \”Evaluating your Deal\” 19/07/2017
and webinar \”Sell or Keep – Investors Dilemma\” 21/02/2018
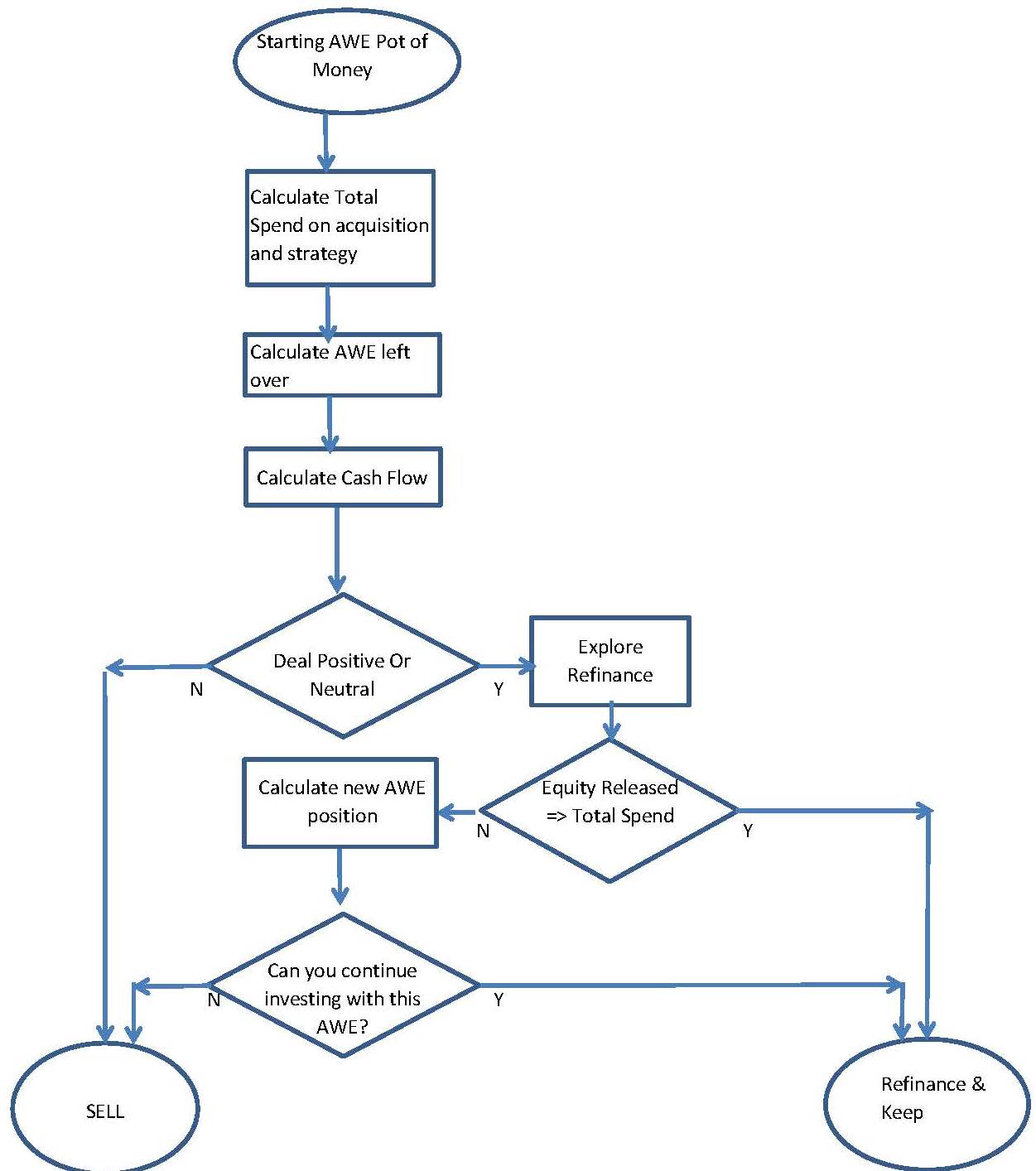
Note that the spreadsheet does not replace the use of the feasibility study software. It is only a very quick way of looking at a deal that you are currently undertaking.It may assist you in deciding whether to HOLD or SELL at this specific point. It does not take into account cash flows when undertaking long deals or GST plus many other things besides. Its main purpose is to illustrate how holding a property can impact your overall equity position.
Here is an image of the flowchart used in the Keep or Sell decision
We welcome your comments or questions directed through our email address.
coaching@knowledgesource.com.au